搜索

登录

所有商品分类

家用电器
厨房小电
早餐机 电饭煲 其它厨房电器 多用途锅 料理机/破壁机 豆浆机 电磁炉 微波炉 电烤箱 电水壶/热水瓶 咖啡机 酸奶机 电压力锅 电饼铛 面包机 果蔬解毒机/果蔬清洗机 煮蛋器 电炖锅 养生壶/煎药壶 电热饭盒 榨汁机/原汁机 电烧烤炉 面条机 空气炸锅 电陶炉 绞肉机 打蛋器 厨师机/和面机
生活电器
灭蚊器 吸尘器 其它生活电器 取暖电器 加湿器 空气净化器 洗地机 饮水机 电风扇 清洁机 净水器 冷风扇 挂烫机/熨斗 除湿机 扫地机器人 干衣机 毛球修剪器 除螨仪 电暖桌
个护健康
足浴盆 补水仪 剃须刀 电吹风 电动牙刷系列 剃/脱毛器 美容器 按摩器 理发器 电子秤 按摩椅 卷/直发器 洁面仪 足疗机 其他个护健康 眼部按摩器 冲牙器
礼品定制
展会礼品
10元礼品 20元礼品 30元礼品 50元礼品
商务套装
台历套装
家居厨具
烹饪锅具
炒锅 平底锅/煎锅 高压锅/微压锅 蒸锅 汤锅 玻璃煲 奶锅 锅具套装 砂锅 火锅
家纺
被子 床品套件 枕头 蚊帐 凉席 床单/床笠 毯子 床垫/床褥
餐具
餐具套装 碗 筷子 一次性用品 果盘/果篮 盘/碟 刀/叉/勺
灯饰照明
台灯/小夜灯 手电筒/应急灯 氛围照明灯
茶具
其它 茶具套装 茶杯 茶壶 茶盘茶托 茶叶罐 茶具配件 茶宠摆件 旅行茶具 盖碗
生活日用
雨伞遮阳系列 日用杂品 浴室用品 净化除味 保暖防护
厨房配件
调料器皿 饭盒/提锅 厨房置物架 其他厨房配件 厨房秤 厨房储物器皿
收纳用品
收纳袋/包 收纳柜 收纳箱 防尘罩 收纳架/篮 分隔收纳 收纳盒
居家布艺
毛巾浴巾 地垫 抱枕靠垫 坐垫 一次性洗脸巾
刀剪菜板
菜刀 剪刀 刀具套餐 砧板 瓜果刀/刨 多功能刀
家装软饰
对联 日历 周历 台挂历 撕历 装饰字画 相框/照片墙 装饰摆件 墙贴/装饰贴 花瓶花艺 香薰蜡烛 壁饰
咖啡具
咖啡杯 咖啡壶 咖啡具套装 磨豆机 咖啡具配件
水具酒具
不锈钢保温杯/壶 玻璃保温杯/壶 玻璃水具 陶瓷/马克杯 塑料饮具 酒杯酒具系列 焖烧杯/提锅 钛杯/壶
食品饮品
茗茶
铁观音 普洱 龙井 绿茶 红茶 乌龙茶 花草茶 花果茶 养生茶 黑茶 白茶
南北干货
菌菇干货 干菜类 鱼虾贝藻类干货 干制水果类 海鲜类干货 组合干货
休闲食品
坚果炒货 肉干肉脯 蜜饯果干 饼干蛋糕 熟食卤味 月饼 休闲零食 糖果 巧克力 粽子 咸鸭蛋/皮蛋
粮油调味
米 杂粮米 食用油 调味品 方便食品 发酵类制品 面粉/小麦粉
生鲜
鲜蛋类 水果 大闸蟹 蔬菜 禽肉类 海鲜水产 腊味
饮料冲调
滋补养生 冲饮谷物 饮料 咖啡/奶茶 牛/羊奶乳品 饮用水 蜂蜜/柚子茶
个护清洁
面部护肤
精华 洁面 爽肤水/化妆水 乳液/面霜 面膜 套装/礼盒 卸妆 芦荟胶 防晒/隔离 眼霜/眼膜 T区护理 润唇膏
清洁纸品
抽纸 卷纸 手帕纸 湿巾 厨房纸巾 湿厕纸
口腔护理
牙膏 牙刷 牙线/牙线棒 漱口水 口喷 口腔护理套装
香水彩妆
粉底液/膏 腮红/胭脂 眼影 眉笔/眉粉 睫毛膏/增长液 口红 彩妆套装 美甲产品 香水 眼线笔/眼线液 隔离霜/妆前乳 气垫 遮瑕 蜜粉/散粉 粉饼 唇彩唇蜜/唇釉 男士彩妆 唇笔/唇线笔
衣物清洁
洗衣液 洗衣粉 洗衣皂 护理剂 除菌剂 洗衣凝珠 衣领净 漂白/彩漂
身体护理
润肤 沐浴露 香皂 浴盐 洗手液 护手霜 足贴/足浴粉 花露水 卫生巾 护理工具 身体护理套装 精油
家庭环境清洁
洗洁精 油污清洁剂 除湿干燥剂 洁厕剂 家电清洁用品 消毒液 地板清洁剂 管道疏通剂 洗碗机清洁剂
洗发护发
洗发水 洗护套装 护发系列
美妆工具
化妆棉 假睫毛 双眼皮贴 化妆刷 粉扑/洗脸扑 睫毛夹 修眉刀 美甲工具 美妆工具套装
清洁用具
一次性清洁用品 垃圾桶 拖把 脸盆/水桶 抹布/百洁布 手套/鞋套/围裙 清洁刷具 清洁用具配件 扫把簸箕 玻璃清洁器 垃圾袋
驱蚊驱虫
驱蚊用品
运动户外
健身训练
健身器材 哑铃 踏步机/跑步机 拉力器/臂力器 跳绳 健腹轮 杠铃 握力器 腕力器 呼啦圈 俯卧撑架 筋膜枪 美腰机
户外装备
帐篷/天幕 背包 睡袋/吊床 户外照明 户外工具 烧烤用具 渔具 垫子 运动配饰
体育用品
乒乓球系列 羽毛球系列 网球系列 足球 篮球 排球 轮滑/滑板
运动护具
运动护膝 运动护腰 运动护肘 运动护踝 护腕 运动护臀 运动护腿 运动护肩 护臂
棋牌麻将
牌类运动
骑行运动
电动车 城市自行车 穿戴装备
服饰箱包
功能箱包
拉杆箱 双肩包/旅行包 提包/腰包/挎包 书包 钱包 其他 电脑包
服饰
棉服/羽绒服 风衣/冲锋衣 西装 外套 卫衣 马甲 牛仔裤 休闲裤 T恤 POLO衫 衬衫
鞋靴
凉鞋 高跟鞋 商务休闲鞋 休闲鞋 凉鞋/沙滩鞋 布鞋 拖鞋系列 男靴女靴 单鞋 运动鞋 雪地靴
钟表
儿童手表 男士手表 女士手表 运动手表
配饰
防晒衣/防晒配饰 发热围巾 其他配饰 围巾/手套/帽子套装 太阳镜 棒球帽/鸭舌帽 遮阳帽/渔夫帽 男士皮带 女士丝巾/围巾/披肩 女士皮带 钥匙扣
办公用品
电脑整机
笔记本 台式机 平板电脑
电脑组件
机箱 键盘 显示器 鼠标
外设产品
电脑支架 其他外设产品 打印机 耳机 硬盘系列 U盘 手写板 鼠标垫 插座
办公文具
计算器 学生文具 钢笔类 办公用品 文件管理 本册/便签 财会用品 画具画材
文房四宝
宣纸/制品/半成品 文房印泥 砚台 水写布 毛笔 毛笔字帖 文房套装
数码产品
手机
手机
手机配件
手机配件 蓝牙耳机系列 手机壳/保护套 手机贴膜 手机存储卡 手机饰品 手机支架 移动电源 苹果周边 数据线 充电器系列
影音娱乐
投影仪 音箱/音响 其他 麦克风 收音机
智能设备
游戏设备 智能手环 智能手表 VR眼镜 健康监测 智能家居 体感车 智能机器人 无人机 监控摄像
摄影摄像
摄影器材 数码相机 单反相机 数码相框 微单相机 拍立得 运动相机
电子教育
早教益智 电子词典 录音笔 电纸书 复读机 点读机/笔 学生平板 翻译机
汽车用品
汽车装饰
汽车装饰灯 车牌照/牌照托 车载挂钩 汽车窗帘 遮阳挡/雪挡 汽车除雪铲 防踢垫 汽车防滑垫 车载烟灰缸 车载纸巾盒 汽车炭包 后视镜/圆镜 行李架/箱 踏板 汽车钥匙扣/包 车载支架 方向盘套 挂/摆件 头枕腰靠 车内除味剂 脚垫 座套 座垫 后备箱垫 车衣 车载香水/香薰 临时停车牌 车用收纳袋/盒
车载电器
行车记录仪 车载吸尘器 车载净化器 车载影音 安全预警仪 车载蓝牙 车载生活电器 360全景影像 充电器/电源 车载冰箱
美容清洗
补漆笔 车蜡 清洁剂 洗车机 洗车毛巾 镀膜 车用掸子 洗车水管/接头 洗车水桶 洗车海绵 洗车刷 洗车手套
安全自驾
保温箱/冷藏箱 应急救援 储物箱 胎压监测 充气泵 地锁 灭火器 车载床 胎压计 拖车绳 方向盘锁 防滑链 安全锤 摩托车头盔 工具套装
维修保养
防冻液 雨刷 千斤顶
母婴玩具
儿童玩具
其他玩具 绘画工具 积木 回力玩具 模型 人物玩偶公仔 益智玩具
奶粉
婴幼儿奶粉 孕妈奶粉
喂养用品
吸奶器 暖奶消毒 儿童餐具 牙胶安抚 奶瓶奶嘴 水壶/水杯 辅食料理机 围兜/防溅衣 食物存储罐
洗护用品
洗发沐浴 宝宝护肤 洗衣液/皂 奶瓶清洗 日常护理 驱蚊防晒 婴儿理发器 洗澡用具 婴儿口腔清洁 棉柔巾
安全座椅
提篮式 安全座椅
童车童床
自行车 电动车 学步车 三轮车 扭扭车 滑板车 儿童滑步车 婴儿推车 婴儿床
尿裤湿巾
拉拉裤 婴儿湿巾 婴儿尿片/裤
婴童寝居
婴童床品套件 婴童睡袋/抱被 爬行垫 婴童隔尿垫/巾 婴童毛巾系列 吸汗巾/垫背巾 婴童凉席/蚊帐 婴童被子/被套 婴童床单/床褥
医疗保健
护理护具
眼罩/耳塞 创可贴 暖贴 安全防护 日常护理 医用防疫物资 口罩
保健器械
助听器 制氧机 雾化器 理疗仪 体温计/血压计
收藏工艺
收藏
人民币 纪念币 外币 其他钱币册
工艺
绒沙金摆件 树脂摆件 炭雕摆件 金钞/金币 其他工艺品 装饰摆件 古陶瓷
  • 首页
  • 品牌精选
  • 促销礼赠
  • 商务文创
  • 员工福利
  • 全部礼品
  • 礼品PPT库
  • 关于我们
  • 礼品攻略
  • 首页
  • 品牌精选
  • 促销礼赠
  • 商务文创
  • 员工福利
  • 全部礼品
  • 礼品PPT库
  • 关于我们
  • 礼品攻略
登录
0
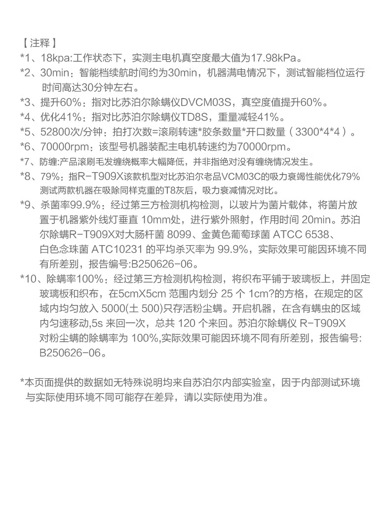
首页> 苏泊尔 无线除螨R-T909X

苏泊尔 无线除螨R-T909X

产品编号:716238
18kPa ,最大吸力;全新防缠全胶滚刷;尘螨感应,紫外线杀菌超声波抑螨
查看更多

¥756.2

起拍量: 100

加入PPT

手机下单

苏泊尔

商品推荐

  • 美的  高频拍打除螨仪MT6
    ¥ 380.0  ¥409.00

    美的 高频拍打除螨仪MT6

    12kPa吸力+高频拍打双电机深拍劲吸;UV-C紫外线灯,强力穿透除菌;高温热风除湿抑制螨虫滋生

    加入PPT
  • 美的  有线手持除螨仪MT1
    ¥ 380.0

    美的 有线手持除螨仪MT1

    热风除湿 紫外线杀菌;独立电机提供6500次±10%/分钟高频拍打;253.7nm波长紫外 强效穿透

    加入PPT
  • 摩动  无线除螨机白色MD-HC010
    ¥ 308.0  ¥599.00

    摩动 无线除螨机白色MD-HC010

    除尘:采用大风量穿透床单,达到除尘和除螨的目的;杀菌:紫外线大面积覆盖床面,强穿透到床单深处;光显灰尘:绿光显尘60CM,从源头除螨抑螨

    加入PPT
  • 海尔  除螨仪HZ-CS1S
    ¥ 798.0

    海尔 除螨仪HZ-CS1S

    除螨效果清晰可见:屏幕吸入物分级显示+整体洁净度; 烘干快捷舒适:60℃恒温控制;兼顾拍打效果与床单护理:特制柔软拍打刷

    加入PPT
  • 小狗  家用大吸力双杯尘螨分离除螨仪G10Air
    ¥ 494.0

    小狗 家用大吸力双杯尘螨分离除螨仪G10Air

    一键倒尘 不脏手;65°C热敷 驱螨除螨;双杯除螨

    加入PPT
  • 友望  UWANT太阳光除螨仪M300Se增强版
    ¥ 779.0

    友望 UWANT太阳光除螨仪M300Se增强版

    母婴级除螨仪;太阳光增强版植物香氛65℃高温杀菌;双杯床上吸尘器除螨一体机

    加入PPT
  • 摩飞电器  家用蒸汽除螨仪MR3102
    ¥ 1080.0

    摩飞电器 家用蒸汽除螨仪MR3102

    130ml水箱,一次清洁全屋;双杯尘螨分离,风道不堵塞;触握感应,蒸汽智能启停

    加入PPT
  • 摩飞电器  自集尘除螨仪智能净螨虫器MR3106
    ¥ 1080.0

    摩飞电器 自集尘除螨仪智能净螨虫器MR3106

    30S快速集尘,120天免倒灰;智能中央基站,集尘充电收纳3in1;无线轻盈,除螨不累手

    加入PPT
  • MOVA  Mova家用除螨仪D10Pro
    ¥ 395.2

    MOVA Mova家用除螨仪D10Pro

    高频超声波*深层穿透物理抑螨;UV紫外线深层直射抑;42000次lmin胶条强锤拍“拽”出深层尘螨;特添植物香薰,植物萃取香薰祛味减少屋内宠物异味

    加入PPT
  • 先锋  除螨仪ZG-CM08
    ¥ 180.0  ¥229.00

    先锋 除螨仪ZG-CM08

    10000pa大吸力强力吸除、不留尘螨;高频次拍打床褥深层尘螨轻松震出;3000mAh容量一次充电、全屋清洁、无线自由

    加入PPT
商品参数 商品介绍
免费咨询商品顾问
  • 品牌: 苏泊尔
  • 装箱数:1
  • 保修期:1
  • 操作方式:按键式
  • 除螨仪类型:无线除螨仪
  • 额定功率:400W以下
  • 工作原理:紫外线

帮助中心
购物指南
服务支持
售后政策
交易条款
商品列表
全部商品
商品PPT库
关注我们
联系我们

扫码关注我们

    上海昆盼实业有限公司 (08:30~17:00) 联系客服
  • 友情链接:
  • 礼品定制
  • 定制专区
  • 工艺礼品
  • 会议礼品
  • 商务套装

© 上海昆盼实业有限公司 沪ICP备16049933号-3

  • 定制咨询
  • 联系客服

    联系电话

    客服:
  • 微信咨询
  • 小程序
  • 营业执照
返回顶部

免费获取专业定制咨询

为了您的权益,您的隐私将被严格保密

  • 您的姓名:*
  • 手机号码:*
  • 行业类型:*
  • 应用场景:*
  • 商品特征:*
  • 定制数量:*
  • 定制预算 :*
  •  获取方案
7E99C7AD5214E3A68B25B82F60466CCF